展開

谘詢大神

  • 國際貨代,國際空運,請點擊
  • 北京空運,國際空運,請點擊
  • 天津海運,國際海運,請點擊
  • 空運進口,海運進口,請點擊
  • 國際快遞,進出口,請點擊
  • 陸運,物流專線,請點擊
  • 進口報關,出口報關,請點擊
  • 報關報檢,進出口,請點擊
  • 掃碼關注國際貨代精英?
本站導讀 | 聯係我們

國際貨代精英學習網感謝您的光臨!銷售谘詢-大神客服:(微信)

中文版 | English

空運學園

您現在的位置:首頁 >> 物流學堂 >> 空運學園>>北京空運出口貨物訂艙須知

北京空運出口貨物訂艙須知

2026-03-25 06:00:12   Source/Author:飛捷騰達-國際貨代精英    Page View:

Our vision:#讓你成為國際貨代精英#



國際貨代精英(微信:BJFJTD)為你總結(業務熱線 石先生 ,歡迎垂詢)

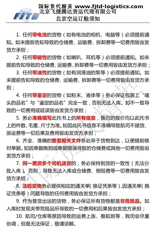
1. 任何帶電池的貨物(如有電池的相機、電腦等)必須提前通知。如未提前告知導致的倉儲費、運輸費、拆卸費等一切費用皆由發貨方承擔;

2. 任何帶磁性的貨物(如喇叭、耳機等)必須提前通知。如未提前告知導致的倉儲費、運輸費、拆卸費等一切費用皆由發貨方承擔;

3. 任何帶油性的貨物(如有潤滑油的泵等)必須提前通知。如未提前告知導致的倉儲費、運輸費、拆卸費等一切費用皆由發貨方承擔;

4. 任何帶鑒定的貨物(如粉末、液體等)務必保證包裝上“嘜頭的品名”與“鑒定的品名”完全一致,否則無法入庫。如不一致導致的一切費用或延誤皆由發貨方承擔;

5. 務必準確填寫此托書上的所有信息,我司的報價均以此托書上的件數、毛重、尺寸為準。如因此托書信息不準確導致航空公司不接貨、漲運費等一切後果及費用皆由發貨方承擔;

6. 齊全、準確的整套報關文件務必早於貨物到達,以便提前核對單據。如因單據晚到或單據錯誤導致的倉儲費或其他一切費用皆由發貨方承擔;

7. 同一票貨多個司機送貨的,務必保持到貨的一致性(無法分批入庫)。否則,導致無法入庫或倉儲費、倒短費等一切費用皆由發貨方承擔;

8. 法檢貨物務必提供相應的通關單(換證憑條等),因通關單(換證憑條等)問題導致的任何費用皆由發貨方承擔;

9. 作為普貨出運的貨物,務必保證所有貨物都是非危險品。如入庫時發現夾帶危險品所導致的一切費用和後果皆由發貨方承擔;

10. 航司/倉庫等原因導致的運費上漲、推航班等,我司會盡量協調,但是無法保證,敬請諒解。

北京飛捷騰達貨運代理有限公司

特此通知

文/飛捷騰達-國際貨代精英

☆☆貨代百科,經驗總結,幹貨文章,讓我們一起學習,交流分享,共同進步,我們都要成為國際貨代精英,加油哦!歡迎關注北京空運,北京飛捷騰達貨運代理有限公司!

>>大神客服熱線/微信 QQ 690038479 E-mail: 歡迎垂詢……
>>飛捷騰達-國際貨代精英學習網 感謝您的光臨,歡迎再來!
>>關注貨代精英,成為貨代精英

……
本站導讀 招人啦 聯係我 全球網絡

keywords:國際貨代,北京空運,出口報關,國際空運,貨代公司,空運貨代
北京飛捷騰達貨運代理有限公司 © Copyright: 2008-2018 fjtd-logistics.com 國際貨代精英學習網(BJFJTD)All Rights Reserved  京ICP備15044409號-1
Headquarters:北京市順義區南法信鎮旭輝•空港中心B座505-506室(首都機場海關東側)